Self-sufficient building in Brazil
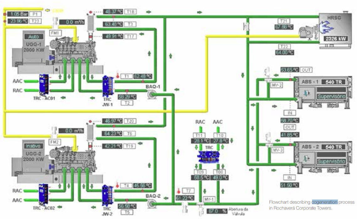
With its own cogeneration system based on five Alfa Laval heat exchangers, Rochaverá Corporate Towers in São Paulo, Brazil generates enough heat and electricity to cover 100 percent of its needs without interruption.
DATE 2026-02-25
Green-certified according to LEED
The integrated set up and electrical system management of air conditioning, elevators, tele communications and fire protection optimize the use of water and energy, with high efficiency and low operating costs.
The building, the first in South America to be Green-certified according to LEED (Leadership in Energy and Environmental Design), is completely self-sufficient in terms of energy. Tishman Speyer, one of the world’s leading owners, developers, operators, and managers of first-class real estate, developed Rochaverá Corporate Towers in September 2007 on behalf of Autonomy Investimentos.
Refrigeration system
Tishman Spyer’s supplier Ecogen, which owns and maintains the system, chose Alfa Laval heat exchangers because they maximize the thermal energy available in the system.
The total refrigeration load in the system is an impressive 2,080 RT (Refrigeration Tons), where five Alfa Laval heat exchangers help the system as follows:
- After-cooling system: Two T5-MFG, each with 189 kW capacity, cool down the after-cooling system, thus guaranteeing the performance of motors and generators.
- Heat recovery system: Two M15B-FGs, each with 1,260 kW capacity, are responsible for heating the water that supplies two absorption chillers of 540 RT each. These provide the capacity for the air-conditioning system.
- Bypass: One TS20M-FG, with a 5,570 kW capacity. This heat exchanger works as a chiller bypass, rejecting heat in the cooling towers in case of a reduction in the demand for cold water in the air-conditioning system.
Real-time control
To improve performance and ensure system security as a whole (cogeneration, cold-water generation, energy, etc.), Rochaverá Corporate Towers has an Allen Bradley controller and monitoring system. All data pertaining to pressure, temperature and capacity are controlled and sent in real time to the Ecogen Brazil Technical Support Center, which monitors the system’s efficiency 24/7. With the right conditions, comfort temperatures are maintained, power consumption is reduced and the efficiency of the system is ensured.

Fast facts
- The customer – Tishman Speyer developed Rochaverá Corporate Towers in September 2007 on behalf of Autonomy Investimentos. Ecogen owns and maintains the cogeneration system and chose Alfa Laval heat exchangers because they maximize the thermal energy.
- The challenge – To make a four-tower office complex self-sufficient in terms of electricity and heat.
- The solution – Five Alfa Laval heat exchangers in a cogeneration system.
- The result – High efficiency and low operating costs.
- The Rochaverá Corporate Towers are Green-certified according to LEED (Leadership in Energy and Environmental Design).
Product
The building
The Rochaverá Corporate Towers are Green-certified according to LEED (Leadership in Energy and Environmental Design).
The end customer
Tishman Speyer developed Rochaverá Corporate Towers in September 2007 on behalf of Autonomy Investimentos. Ecogen owns and maintains the cogeneration system and chose Alfa Laval heat exchangers because they maximize the thermal energy.